|
BowlerKernel
|

Static Public Member Functions | |
| static void | setWorkspace (File file) |
| static void | addLogListener (GitLogProgressMonitor l) |
| static void | removeLogListener (GitLogProgressMonitor l) |
| static void | clearLogListener () |
| static Git | openGit (String url) |
| static boolean | isUrlAlreadyOpen (String URL) |
| static Git | openGit (Repository localRepo) |
| static void | closeGit (Git git) |
| static void | addOnCommitEventListeners (String url, Runnable event) |
| static void | removeOnCommitEventListeners (String url, Runnable event) |
| static Object | inlineScriptRun (File code, ArrayList< Object > args, String shellTypeStorage) throws Exception |
| static Object | inlineScriptStringRun (String line, ArrayList< Object > args, String shellTypeStorage) throws Exception |
| static void | addScriptingLanguage (IScriptingLanguage lang) |
| static void | addIGithubLoginListener (IGithubLoginListener l) |
| static void | removeIGithubLoginListener (IGithubLoginListener l) |
| static File | getWorkspace () |
| static String | getShellType (String name) |
| static void | login () throws IOException |
| static void | logout () throws IOException |
| static GitHub | setupAnyonmous () throws IOException |
| static String | urlToGist (String in) |
| static List< String > | getCurrentGist (String addr, Object engine) |
| static void | waitForLogin () throws IOException, InvalidRemoteException, TransportException, GitAPIException |
| static void | waitForRepo (String remoteURI, String reason) |
| static void | deleteRepo (String remoteURI) |
| static void | deleteCache () |
| static ArrayList< String > | filesInGit (String remote, String branch, String extnetion) throws Exception |
| static ArrayList< String > | filesInGit (String remote, String branch, String extnetion, Git ref) throws Exception |
| static ArrayList< String > | filesInGit (String remote) throws Exception |
| static ArrayList< String > | filesInGit (String remote, Git ref) throws Exception |
| static String | getUserIdOfGist (String id) throws Exception |
| static File | createFile (String git, String fileName, String commitMessage) throws Exception |
| static void | pushCodeToGit (String id, String branch, String FileName, String content, String commitMessage) throws Exception |
| static void | commit (String id, String branch, String FileName, String content, String commitMessage, boolean flagNewFile) throws Exception |
| static void | commit (String id, String branch, String FileName, String content, String commitMessage, boolean flagNewFile, Git gitRef) throws Exception |
| static void | pushCodeToGit (String remoteURI, String branch, String FileName, String content, String commitMessage, boolean flagNewFile) throws Exception |
| static String[] | codeFromGit (String id, String FileName) throws Exception |
| static Object | inlineFileScriptRun (File f, ArrayList< Object > args) throws Exception |
| static Object | inlineGistScriptRun (String gistID, String Filename, ArrayList< Object > args) throws Exception |
| static Object | gitScriptRun (String gitURL, String Filename) throws Exception |
| static Object | gitScriptRun (String gitURL, String Filename, ArrayList< Object > args) throws Exception |
| static File | fileFromGit (String remoteURI, String fileInRepo) throws InvalidRemoteException, TransportException, GitAPIException, IOException |
| static File | fileFromGit (String remoteURI, String branch, String fileInRepo) throws InvalidRemoteException, TransportException, GitAPIException, IOException |
| static File | uriToFile (String remoteURI) |
| static String | getBranch (String remoteURI) throws IOException, RefAlreadyExistsException, RefNotFoundException, InvalidRefNameException, CheckoutConflictException, InvalidRemoteException, TransportException, GitAPIException |
| static String | getFullBranch (String remoteURI) throws IOException, RefAlreadyExistsException, RefNotFoundException, InvalidRefNameException, CheckoutConflictException, InvalidRemoteException, TransportException, GitAPIException |
| static void | deleteBranch (String remoteURI, String toDelete) throws Exception |
| static String | newBranch (String remoteURI, String newBranch) throws IOException, RefAlreadyExistsException, RefNotFoundException, InvalidRefNameException, CheckoutConflictException, InvalidRemoteException, TransportException, GitAPIException |
| static void | newBranch (String remoteURI, String newBranch, RevCommit source) throws IOException, RefAlreadyExistsException, RefNotFoundException, InvalidRefNameException, CheckoutConflictException, InvalidRemoteException, TransportException, GitAPIException |
| static List< Ref > | listBranches (String remoteURI) throws Exception |
| static List< Ref > | listBranches (String remoteURI, Git git) throws Exception |
| static List< Ref > | listLocalBranches (String remoteURI) throws IOException |
| static List< String > | listLocalBranchNames (String remoteURI) throws Exception |
| static List< String > | listBranchNames (String remoteURI) throws Exception |
| static void | pull (String remoteURI, String branch) throws IOException, CheckoutConflictException, NoHeadException, InvalidRemoteException, WrongRepositoryStateException |
| static void | pull (String remoteURI) throws IOException, RefAlreadyExistsException, RefNotFoundException, InvalidRefNameException, InvalidRemoteException, TransportException, GitAPIException |
| static void | checkoutCommit (String remoteURI, String branch, String commitHash) throws IOException |
| static void | checkout (String remoteURI, RevCommit commit) throws IOException, RefAlreadyExistsException, RefNotFoundException, InvalidRefNameException, CheckoutConflictException, InvalidRemoteException, TransportException, GitAPIException |
| static void | checkout (String remoteURI, Ref branch) throws IOException, RefAlreadyExistsException, RefNotFoundException, InvalidRefNameException, CheckoutConflictException, InvalidRemoteException, TransportException, GitAPIException |
| static void | checkout (String remoteURI, String branch) throws IOException, RefAlreadyExistsException, RefNotFoundException, InvalidRefNameException, CheckoutConflictException, InvalidRemoteException, TransportException, GitAPIException |
| static File | cloneRepo (String remoteURI, String branch) |
| static String | locateGitUrl (File f) throws IOException |
| static String | locateGitUrl (File f, Git ref) throws IOException |
| static Git | locateGit (File f) throws IOException |
| static String | getText (URL website) throws Exception |
| static File | getLastFile () |
| static void | setLastFile (File lastFile) |
| static File | getFileEngineRunByName (String filename) |
| static String[] | getImports () |
| static IGitHubLoginManager | getLoginManager () |
| static void | setLoginManager (IGitHubLoginManager lm) |
| static boolean | isAutoupdate () |
| static boolean | setAutoupdate (boolean autoupdate) throws IOException |
| static String | findLocalPath (File currentFile, Git git) |
| static String | findLocalPath (File currentFile) |
| static String[] | findGitTagFromFile (File currentFile) throws IOException |
| static String[] | findGitTagFromFile (File currentFile, Git ref) throws IOException |
| static boolean | checkOwner (String url) |
| static boolean | checkOwner (File currentFile) |
| static GHGist | forkGist (String currentGist) throws Exception |
| static String | fork (String sourceURL, String newRepoName, String newRepoDescription) throws Exception |
| static GHRepository | makeNewRepoNoFailOver (String newName, String description) throws IOException, org.kohsuke.github.HttpException |
| static GHRepository | makeNewRepo (String newName, String description) throws IOException |
| static String | locateGitUrlString (File f) |
| static String | urlToString (URL htmlUrl) |
| static String | urlToGist (URL htmlUrl) |
| static List< String > | getAllLangauges () |
| static HashMap< String, IScriptingLanguage > | getLangaugesMap () |
| static IScriptingLanguage | getLangaugeByExtention (String extention) |
| static boolean | hasNetwork () |
| static boolean | isLoginSuccess () |
| static String[] | copyGitFile (String sourceGit, String targetGit, String filename) |
| static String[] | copyGitFile (String sourceGit, String targetGit, String filename, String outFile, boolean bailIfExisting) |
| static Ref | getBranch (String remoteURI, String branch) throws IOException, GitAPIException |
| static Collection< Ref > | getAllBranches (String remoteURI) throws IOException, GitAPIException |
| static Repository | getRepository (String remoteURI) throws IOException |
| static File | getRepositoryCloneDirectory (String remoteURI) |
| static void | setCommitContentsAsCurrent (String url, String branch, RevCommit commit) throws IOException, GitAPIException |
| static File | getAppData () |
| static int | versionCompare (String v1, String v2) |
| static List< String > | getAllTags (String gitRepo) |
| static boolean | tagExists (String remoteURI, String newTag) |
| static void | tagRepo (String remoteURI, String newTag) |
Static Private Member Functions | |
| static Git | cloneRepoLocalSelectAuth (String remoteURI, File dir, boolean useSSH) throws InvalidRemoteException, TransportException, GitAPIException |
| static Git | cloneRepoLocal (String remoteURI, File dir) throws InvalidRemoteException, TransportException, GitAPIException |
| static ProgressMonitor | getProgressMoniter (String type, String remoteURI) |
| static GitTimeoutThread | makeTimeoutThread (Git git) |
| static List< String > | returnFirstGist (String html) |
| static void | deleteFolder (File folder) |
| static void | loadFilesToList (ArrayList< String > f, File directory, String extnetion) |
| static void | loadFilesToList (ArrayList< String > f, File directory, String extnetion, Git ref) |
| static boolean | ensureExistance (File desired) throws IOException |
| static String[] | codeFromGistID (String id, String FileName) throws Exception |
| static void | newBranchLocal (String newBranch, String remoteURI, Git git, RevCommit source) throws GitAPIException, RefNotFoundException, InvalidRefNameException, CheckoutConflictException, InvalidRemoteException, TransportException, IOException |
| static boolean | hasAtLeastOneReference (Git git) throws Exception |
| static void | shallowCheckout (String remoteURI, String branch, Git git) throws GitAPIException, RefAlreadyExistsException, InvalidRefNameException, RefNotFoundException, CheckoutConflictException |
| static boolean | resolveConflict (String remoteURI, CheckoutConflictException con, Git git) |
| static File | fileFromGistID (String string, String string2) throws InvalidRemoteException, TransportException, GitAPIException, IOException |
| static boolean | checkOwner (Git git) |
| static void | commit (String url, String branch, String message) throws IOException, GitAPIException, NoHeadException, NoMessageException, UnmergedPathsException, ConcurrentRefUpdateException, WrongRepositoryStateException, AbortedByHookException |
| static void | commit (String url, String branch, String message, Git passedRef) throws IOException, GitAPIException, NoHeadException, NoMessageException, UnmergedPathsException, ConcurrentRefUpdateException, WrongRepositoryStateException, AbortedByHookException |
Static Private Attributes | |
| static final int | TIME_TO_WAIT_BETWEEN_GIT_PULL = 100000 |
| static final ArrayList< GitLogProgressMonitor > | logListeners = new ArrayList<>() |
| static boolean | autoupdate = false |
| static final String[] | imports |
| static HashMap< String, File > | filesRun = new HashMap<>() |
| static File | workspace |
| static File | appdata |
| static File | lastFile |
| static TransportConfigCallback | transportConfigCallback = new SshTransportConfigCallback() |
| static ArrayList< IGithubLoginListener > | loginListeners = new ArrayList<IGithubLoginListener>() |
| static HashMap< String, IScriptingLanguage > | langauges = new HashMap<>() |
| static HashMap< String, ArrayList< Runnable > > | onCommitEventListeners = new HashMap<>() |
Definition at line 86 of file ScriptingEngine.java.
|
static |
Definition at line 474 of file ScriptingEngine.java.
References com.neuronrobotics.bowlerstudio.scripting.ScriptingEngine.loginListeners.
|
static |
Definition at line 168 of file ScriptingEngine.java.
References com.neuronrobotics.bowlerstudio.scripting.ScriptingEngine.logListeners.
|
static |
Definition at line 412 of file ScriptingEngine.java.
References com.neuronrobotics.bowlerstudio.scripting.ScriptingEngine.onCommitEventListeners.
|
static |
Definition at line 470 of file ScriptingEngine.java.
References com.neuronrobotics.bowlerstudio.scripting.IScriptingLanguage.getShellType(), and com.neuronrobotics.bowlerstudio.scripting.ScriptingEngine.langauges.

|
static |
Definition at line 1477 of file ScriptingEngine.java.
References com.neuronrobotics.bowlerstudio.scripting.ScriptingEngine.checkout().

|
static |
Definition at line 1471 of file ScriptingEngine.java.
References com.neuronrobotics.bowlerstudio.scripting.ScriptingEngine.checkout(), and com.neuronrobotics.bowlerstudio.scripting.ScriptingEngine.commit().
Referenced by com.neuronrobotics.bowlerstudio.scripting.ScriptingEngine.checkout(), com.neuronrobotics.bowlerstudio.scripting.ScriptingEngine.cloneRepo(), and com.neuronrobotics.bowlerstudio.scripting.ScriptingEngine.setCommitContentsAsCurrent().

|
static |
Definition at line 1485 of file ScriptingEngine.java.
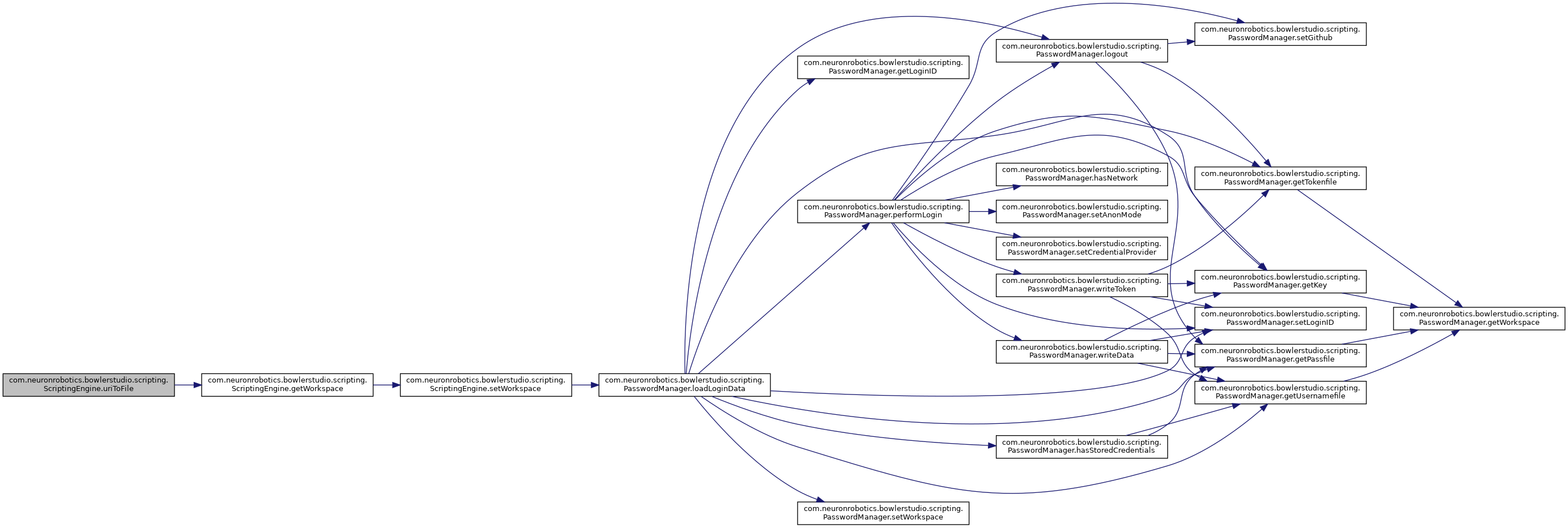
References com.neuronrobotics.bowlerstudio.scripting.PasswordManager.checkInternet(), com.neuronrobotics.bowlerstudio.scripting.ScriptingEngine.closeGit(), com.neuronrobotics.bowlerstudio.scripting.ScriptingEngine.getAllBranches(), com.neuronrobotics.bowlerstudio.scripting.ScriptingEngine.getFullBranch(), com.neuronrobotics.bowlerstudio.scripting.ScriptingEngine.hasNetwork(), com.neuronrobotics.bowlerstudio.scripting.ScriptingEngine.newBranch(), com.neuronrobotics.bowlerstudio.scripting.ScriptingEngine.openGit(), com.neuronrobotics.bowlerstudio.scripting.ScriptingEngine.resolveConflict(), com.neuronrobotics.bowlerstudio.scripting.ScriptingEngine.shallowCheckout(), and com.neuronrobotics.bowlerstudio.scripting.ScriptingEngine.uriToFile().

|
static |
Definition at line 1450 of file ScriptingEngine.java.
References com.neuronrobotics.bowlerstudio.scripting.ScriptingEngine.closeGit(), com.neuronrobotics.bowlerstudio.scripting.ScriptingEngine.openGit(), com.neuronrobotics.bowlerstudio.scripting.ScriptingEngine.uriToFile(), and com.neuronrobotics.bowlerstudio.scripting.ScriptingEngine.waitForRepo().

|
static |
Definition at line 1853 of file ScriptingEngine.java.
References com.neuronrobotics.bowlerstudio.scripting.ScriptingEngine.checkOwner(), com.neuronrobotics.bowlerstudio.scripting.ScriptingEngine.closeGit(), and com.neuronrobotics.bowlerstudio.scripting.ScriptingEngine.locateGit().

|
staticprivate |
Definition at line 1875 of file ScriptingEngine.java.
References com.neuronrobotics.bowlerstudio.scripting.PasswordManager.getCredentialProvider(), com.neuronrobotics.bowlerstudio.scripting.ScriptingEngine.transportConfigCallback, and com.neuronrobotics.bowlerstudio.scripting.ScriptingEngine.waitForLogin().

|
static |
Definition at line 1840 of file ScriptingEngine.java.
References com.neuronrobotics.bowlerstudio.scripting.ScriptingEngine.closeGit(), com.neuronrobotics.bowlerstudio.scripting.ScriptingEngine.getRepository(), and com.neuronrobotics.bowlerstudio.scripting.ScriptingEngine.openGit().
Referenced by com.neuronrobotics.bowlerstudio.scripting.ScriptingEngine.checkOwner().

|
static |
Definition at line 180 of file ScriptingEngine.java.
References com.neuronrobotics.bowlerstudio.scripting.ScriptingEngine.logListeners.
|
static |
This function retrieves the local cached version of a given git repository. If it does not exist, it clones it.
Definition at line 1635 of file ScriptingEngine.java.
References com.neuronrobotics.bowlerstudio.scripting.PasswordManager.checkInternet(), com.neuronrobotics.bowlerstudio.scripting.ScriptingEngine.checkout(), com.neuronrobotics.bowlerstudio.scripting.ScriptingEngine.cloneRepoLocal(), com.neuronrobotics.bowlerstudio.scripting.ScriptingEngine.closeGit(), com.neuronrobotics.bowlerstudio.scripting.ScriptingEngine.getFullBranch(), com.neuronrobotics.bowlerstudio.scripting.ScriptingEngine.getRepositoryCloneDirectory(), com.neuronrobotics.bowlerstudio.scripting.ScriptingEngine.hasAtLeastOneReference(), com.neuronrobotics.bowlerstudio.scripting.ScriptingEngine.hasNetwork(), and com.neuronrobotics.bowlerstudio.scripting.ScriptingEngine.waitForRepo().
Referenced by com.neuronrobotics.bowlerstudio.scripting.ScriptingEngine.commit(), com.neuronrobotics.bowlerstudio.CoquiDockerManager.CoquiDockerManager(), com.neuronrobotics.bowlerstudio.scripting.ScriptingEngine.deleteBranch(), com.neuronrobotics.bowlerstudio.scripting.ScriptingEngine.fileFromGit(), com.neuronrobotics.bowlerstudio.scripting.ScriptingEngine.filesInGit(), com.neuronrobotics.bowlerstudio.scripting.ScriptingEngine.getAllBranches(), com.neuronrobotics.bowlerstudio.scripting.ScriptingEngine.getBranch(), com.neuronrobotics.bowlerstudio.scripting.ScriptingEngine.getFullBranch(), com.neuronrobotics.bowlerstudio.vitamins.Vitamins.getGitRepoDatabase(), com.neuronrobotics.bowlerstudio.scripting.ScriptingEngine.listBranches(), com.neuronrobotics.bowlerstudio.scripting.ScriptingEngine.listLocalBranches(), com.neuronrobotics.bowlerstudio.scripting.ScriptingEngine.makeNewRepo(), com.neuronrobotics.bowlerstudio.scripting.ScriptingEngine.pull(), and com.neuronrobotics.bowlerstudio.scripting.ScriptingEngine.pushCodeToGit().

|
staticprivate |
CLoe git and start a timeout timer
| remoteURI | |
| branch | |
| dir |
| InvalidRemoteException | |
| TransportException | |
| GitAPIException |
Definition at line 214 of file ScriptingEngine.java.
References com.neuronrobotics.bowlerstudio.scripting.ScriptingEngine.cloneRepoLocalSelectAuth(), and com.neuronrobotics.bowlerstudio.scripting.ScriptingEngine.deleteRepo().
Referenced by com.neuronrobotics.bowlerstudio.scripting.ScriptingEngine.cloneRepo().

|
staticprivate |
Definition at line 185 of file ScriptingEngine.java.
References com.neuronrobotics.bowlerstudio.scripting.PasswordManager.getCredentialProvider(), com.neuronrobotics.bowlerstudio.scripting.ScriptingEngine.getProgressMoniter(), com.neuronrobotics.bowlerstudio.scripting.ScriptingEngine.makeTimeoutThread(), and com.neuronrobotics.bowlerstudio.scripting.ScriptingEngine.transportConfigCallback.
Referenced by com.neuronrobotics.bowlerstudio.scripting.ScriptingEngine.cloneRepoLocal().

|
static |
Close GIt and disable the timeout timer for this object
| git |
Definition at line 383 of file ScriptingEngine.java.
References com.neuronrobotics.bowlerstudio.IssueReportingExceptionHandler.uncaughtException().
Referenced by com.neuronrobotics.bowlerstudio.scripting.ScriptingEngine.checkout(), com.neuronrobotics.bowlerstudio.scripting.ScriptingEngine.checkoutCommit(), com.neuronrobotics.bowlerstudio.scripting.ScriptingEngine.checkOwner(), com.neuronrobotics.bowlerstudio.scripting.ScriptingEngine.cloneRepo(), com.neuronrobotics.bowlerstudio.scripting.ScriptingEngine.commit(), com.neuronrobotics.bowlerstudio.scripting.ScriptingEngine.deleteBranch(), com.neuronrobotics.bowlerstudio.scripting.ScriptingEngine.findGitTagFromFile(), com.neuronrobotics.bowlerstudio.scripting.ScriptingEngine.findLocalPath(), com.neuronrobotics.bowlerstudio.scripting.ScriptingEngine.fork(), com.neuronrobotics.bowlerstudio.scripting.ScriptingEngine.getAllBranches(), com.neuronrobotics.bowlerstudio.scripting.ScriptingEngine.getAllTags(), com.neuronrobotics.bowlerstudio.scripting.ScriptingEngine.listBranches(), com.neuronrobotics.bowlerstudio.scripting.ScriptingEngine.listLocalBranches(), com.neuronrobotics.bowlerstudio.scripting.ScriptingEngine.locateGitUrl(), com.neuronrobotics.bowlerstudio.scripting.ScriptingEngine.locateGitUrlString(), com.neuronrobotics.bowlerstudio.scripting.ScriptingEngine.newBranch(), com.neuronrobotics.bowlerstudio.scripting.ScriptingEngine.pull(), com.neuronrobotics.bowlerstudio.scripting.ScriptingEngine.pushCodeToGit(), and com.neuronrobotics.bowlerstudio.scripting.ScriptingEngine.tagRepo().

|
staticprivate |
Definition at line 982 of file ScriptingEngine.java.
References com.neuronrobotics.bowlerstudio.scripting.ScriptingEngine.fileFromGit().
Referenced by com.neuronrobotics.bowlerstudio.scripting.ScriptingEngine.inlineGistScriptRun().

|
static |
Definition at line 967 of file ScriptingEngine.java.
References com.neuronrobotics.bowlerstudio.scripting.ScriptingEngine.fileFromGit().
Referenced by com.neuronrobotics.bowlerstudio.scripting.ScriptingEngine.copyGitFile(), com.neuronrobotics.bowlerstudio.creature.MobileBaseLoader.fromGit(), com.neuronrobotics.bowlerstudio.scripting.ScriptingEngine.gitScriptRun(), and com.neuronrobotics.bowlerstudio.vitamins.VitaminBomManager.saveLocal().

|
static |
Definition at line 818 of file ScriptingEngine.java.
Referenced by com.neuronrobotics.bowlerstudio.scripting.ScriptingEngine.checkout(), com.neuronrobotics.bowlerstudio.scripting.ScriptingEngine.commit(), com.neuronrobotics.bowlerstudio.scripting.ScriptingEngine.makeNewRepo(), com.neuronrobotics.bowlerstudio.scripting.ScriptingEngine.pushCodeToGit(), com.neuronrobotics.bowlerstudio.scripting.ScriptingEngine.resolveConflict(), and com.neuronrobotics.bowlerstudio.scripting.ScriptingEngine.setCommitContentsAsCurrent().
|
static |
Definition at line 824 of file ScriptingEngine.java.
References com.neuronrobotics.bowlerstudio.scripting.ScriptingEngine.cloneRepo(), com.neuronrobotics.bowlerstudio.scripting.ScriptingEngine.closeGit(), com.neuronrobotics.bowlerstudio.scripting.ScriptingEngine.commit(), com.neuronrobotics.bowlerstudio.scripting.ScriptingEngine.fileFromGit(), com.neuronrobotics.bowlerstudio.scripting.ScriptingEngine.filesInGit(), com.neuronrobotics.bowlerstudio.scripting.ScriptingEngine.findGitTagFromFile(), eu.mihosoft.vrl.v3d.parametrics.CSGDatabase.getDbFile(), com.neuronrobotics.bowlerstudio.scripting.PasswordManager.getUsername(), com.neuronrobotics.bowlerstudio.scripting.ScriptingEngine.hasNetwork(), com.neuronrobotics.bowlerstudio.scripting.ScriptingEngine.login(), com.neuronrobotics.bowlerstudio.scripting.ScriptingEngine.openGit(), eu.mihosoft.vrl.v3d.parametrics.CSGDatabase.saveDatabase(), eu.mihosoft.vrl.v3d.parametrics.CSGDatabase.setDbFile(), and com.neuronrobotics.bowlerstudio.scripting.ScriptingEngine.waitForRepo().

|
staticprivate |
Definition at line 2209 of file ScriptingEngine.java.
References com.neuronrobotics.bowlerstudio.scripting.ScriptingEngine.commit().

|
staticprivate |
Definition at line 2215 of file ScriptingEngine.java.
References com.neuronrobotics.bowlerstudio.scripting.ScriptingEngine.closeGit(), com.neuronrobotics.bowlerstudio.scripting.ScriptingEngine.getRepository(), com.neuronrobotics.bowlerstudio.scripting.ScriptingEngine.onCommitEventListeners, and com.neuronrobotics.bowlerstudio.scripting.ScriptingEngine.openGit().

|
static |
Definition at line 2080 of file ScriptingEngine.java.
Referenced by com.neuronrobotics.bowlerstudio.scripting.RobotHelper.getDefaultContents().
|
static |
Definition at line 2084 of file ScriptingEngine.java.
References com.neuronrobotics.bowlerstudio.scripting.ScriptingEngine.codeFromGit(), com.neuronrobotics.bowlerstudio.scripting.ScriptingEngine.createFile(), com.neuronrobotics.bowlerstudio.scripting.ScriptingEngine.fileFromGit(), com.neuronrobotics.bowlerstudio.scripting.ScriptingEngine.getFullBranch(), com.neuronrobotics.bowlerstudio.scripting.ScriptingEngine.pushCodeToGit(), and com.neuronrobotics.sdk.util.ThreadUtil.wait().

|
static |
Definition at line 785 of file ScriptingEngine.java.
References com.neuronrobotics.bowlerstudio.scripting.ScriptingEngine.fileFromGit(), com.neuronrobotics.bowlerstudio.scripting.ScriptingEngine.getFullBranch(), and com.neuronrobotics.bowlerstudio.scripting.ScriptingEngine.pushCodeToGit().
Referenced by com.neuronrobotics.bowlerstudio.scripting.ScriptingEngine.copyGitFile(), and com.neuronrobotics.bowlerstudio.assets.AssetFactory.loadAsset().

|
static |
Definition at line 1079 of file ScriptingEngine.java.
References com.neuronrobotics.bowlerstudio.scripting.ScriptingEngine.cloneRepo(), com.neuronrobotics.bowlerstudio.scripting.ScriptingEngine.closeGit(), com.neuronrobotics.bowlerstudio.scripting.PasswordManager.getCredentialProvider(), com.neuronrobotics.bowlerstudio.scripting.ScriptingEngine.getProgressMoniter(), com.neuronrobotics.bowlerstudio.scripting.ScriptingEngine.listBranchNames(), com.neuronrobotics.bowlerstudio.scripting.ScriptingEngine.openGit(), com.neuronrobotics.bowlerstudio.scripting.ScriptingEngine.uriToFile(), and com.neuronrobotics.bowlerstudio.scripting.ScriptingEngine.waitForRepo().

|
static |
Definition at line 678 of file ScriptingEngine.java.
References com.neuronrobotics.bowlerstudio.scripting.ScriptingEngine.deleteFolder(), and com.neuronrobotics.bowlerstudio.scripting.ScriptingEngine.getWorkspace().

|
staticprivate |
Definition at line 682 of file ScriptingEngine.java.
References com.neuronrobotics.bowlerstudio.util.FileChangeWatcher.close(), and com.neuronrobotics.bowlerstudio.util.FileChangeWatcher.notifyOfDelete().
Referenced by com.neuronrobotics.bowlerstudio.scripting.ScriptingEngine.deleteCache(), and com.neuronrobotics.bowlerstudio.scripting.ScriptingEngine.deleteRepo().

|
static |
Definition at line 666 of file ScriptingEngine.java.
References com.neuronrobotics.bowlerstudio.scripting.ScriptingEngine.deleteFolder(), com.neuronrobotics.bowlerstudio.scripting.ScriptingEngine.uriToFile(), and com.neuronrobotics.bowlerstudio.scripting.ScriptingEngine.waitForRepo().
Referenced by com.neuronrobotics.bowlerstudio.scripting.ScriptingEngine.cloneRepoLocal(), com.neuronrobotics.bowlerstudio.assets.ConfigurationDatabase.getDatabase(), com.neuronrobotics.bowlerstudio.vitamins.Vitamins.reLoadDatabaseFromFiles(), com.neuronrobotics.bowlerstudio.assets.ConfigurationDatabase.save(), and com.neuronrobotics.bowlerstudio.creature.MobileBaseLoader.setGitWalkingEngine().

|
staticprivate |
Definition at line 803 of file ScriptingEngine.java.
Referenced by com.neuronrobotics.bowlerstudio.scripting.ScriptingEngine.pushCodeToGit().
|
staticprivate |
Definition at line 1789 of file ScriptingEngine.java.
References com.neuronrobotics.bowlerstudio.scripting.ScriptingEngine.fileFromGit().

|
static |
Definition at line 1024 of file ScriptingEngine.java.
References com.neuronrobotics.bowlerstudio.scripting.ScriptingEngine.cloneRepo().

|
static |
Definition at line 1016 of file ScriptingEngine.java.
Referenced by com.neuronrobotics.bowlerstudio.sequence.TimeSequence.addWavFileRun(), com.neuronrobotics.bowlerkernel.Bezier3d.BezierEditor.BezierEditor(), com.neuronrobotics.bowlerstudio.creature.MobileBaseCadManager.closeScriptFromFileInfo(), com.neuronrobotics.bowlerstudio.scripting.ScriptingEngine.codeFromGistID(), com.neuronrobotics.bowlerstudio.scripting.ScriptingEngine.codeFromGit(), com.neuronrobotics.bowlerstudio.scripting.ScriptingEngine.commit(), com.neuronrobotics.bowlerstudio.scripting.ScriptingEngine.copyGitFile(), com.neuronrobotics.bowlerstudio.CoquiDockerManager.CoquiDockerManager(), com.neuronrobotics.bowlerstudio.scripting.ScriptingEngine.createFile(), com.neuronrobotics.bowlerstudio.scripting.ScriptingEngine.fileFromGistID(), com.neuronrobotics.bowlerstudio.scripting.ScriptingEngine.fork(), com.neuronrobotics.bowlerstudio.creature.MobileBaseCadManager.getCadScriptFromLimnb(), com.neuronrobotics.bowlerstudio.creature.MobileBaseCadManager.getCadScriptFromMobileBase(), com.neuronrobotics.bowlerstudio.vitamins.Purchasing.getDatabase(), com.neuronrobotics.bowlerstudio.vitamins.Vitamins.getScriptFile(), com.neuronrobotics.bowlerstudio.vitamins.Vitamins.getVitaminFile(), com.neuronrobotics.bowlerstudio.vitamins.Purchasing.listVitaminTypes(), com.neuronrobotics.bowlerstudio.lipsync.VoskLipSync.loadDictionary(), com.neuronrobotics.bowlerstudio.assets.ConfigurationDatabase.loadFile(), com.neuronrobotics.bowlerstudio.assets.AssetFactory.loadFile(), com.neuronrobotics.bowlerstudio.scripting.ScriptingEngine.resolveConflict(), com.neuronrobotics.bowlerstudio.creature.MobileBaseCadManager.scriptFromFileInfo(), com.neuronrobotics.bowlerstudio.creature.MobileBaseLoader.setDefaultDhParameterKinematics(), com.neuronrobotics.bowlerstudio.creature.MobileBaseLoader.setGitWalkingEngine(), com.neuronrobotics.bowlerstudio.printbed.PrintBedManager.write(), and com.neuronrobotics.bowlerstudio.vitamins.VitaminBomManager.write().
|
static |
Definition at line 766 of file ScriptingEngine.java.
References com.neuronrobotics.bowlerstudio.scripting.ScriptingEngine.filesInGit().

|
static |
Definition at line 770 of file ScriptingEngine.java.
References com.neuronrobotics.bowlerstudio.scripting.ScriptingEngine.filesInGit().

|
static |
Definition at line 750 of file ScriptingEngine.java.
Referenced by com.neuronrobotics.bowlerstudio.scripting.ScriptingEngine.commit(), com.neuronrobotics.bowlerstudio.scripting.ScriptingEngine.filesInGit(), com.neuronrobotics.bowlerstudio.scripting.ScriptingEngine.fork(), com.neuronrobotics.bowlerstudio.assets.AssetFactory.loadAllAssets(), and com.neuronrobotics.bowlerstudio.BowlerKernel.main().
|
static |
Definition at line 754 of file ScriptingEngine.java.
References com.neuronrobotics.bowlerstudio.scripting.ScriptingEngine.cloneRepo(), and com.neuronrobotics.bowlerstudio.scripting.ScriptingEngine.loadFilesToList().

|
static |
|
static |
Definition at line 1822 of file ScriptingEngine.java.
References com.neuronrobotics.bowlerstudio.scripting.ScriptingEngine.closeGit(), com.neuronrobotics.bowlerstudio.scripting.ScriptingEngine.findLocalPath(), com.neuronrobotics.bowlerstudio.scripting.ScriptingEngine.locateGit(), and com.neuronrobotics.bowlerstudio.scripting.ScriptingEngine.locateGitUrl().

|
static |
Definition at line 1803 of file ScriptingEngine.java.
References com.neuronrobotics.bowlerstudio.scripting.ScriptingEngine.closeGit(), com.neuronrobotics.bowlerstudio.scripting.ScriptingEngine.findLocalPath(), and com.neuronrobotics.bowlerstudio.scripting.ScriptingEngine.locateGit().

|
static |
Definition at line 1794 of file ScriptingEngine.java.
Referenced by com.neuronrobotics.bowlerstudio.scripting.ScriptingEngine.findGitTagFromFile(), com.neuronrobotics.bowlerstudio.scripting.ScriptingEngine.findLocalPath(), and com.neuronrobotics.bowlerstudio.scripting.ScriptingEngine.loadFilesToList().
|
static |
Fork a git repo
| sourceURL | the URL of the source repo |
| Exception |
Definition at line 1925 of file ScriptingEngine.java.
References com.neuronrobotics.bowlerstudio.scripting.ScriptingEngine.closeGit(), com.neuronrobotics.bowlerstudio.scripting.ScriptingEngine.fileFromGit(), com.neuronrobotics.bowlerstudio.scripting.ScriptingEngine.filesInGit(), com.neuronrobotics.bowlerstudio.scripting.PasswordManager.getCredentialProvider(), com.neuronrobotics.bowlerstudio.scripting.PasswordManager.getGithub(), com.neuronrobotics.bowlerstudio.scripting.PasswordManager.getLoginID(), com.neuronrobotics.bowlerstudio.scripting.ScriptingEngine.getProgressMoniter(), com.neuronrobotics.bowlerstudio.scripting.ScriptingEngine.locateGit(), com.neuronrobotics.bowlerstudio.scripting.ScriptingEngine.makeNewRepoNoFailOver(), and com.neuronrobotics.bowlerstudio.scripting.ScriptingEngine.transportConfigCallback.

|
static |
Definition at line 1901 of file ScriptingEngine.java.
References com.neuronrobotics.bowlerstudio.scripting.PasswordManager.getGithub(), com.neuronrobotics.bowlerstudio.scripting.PasswordManager.getUsername(), com.neuronrobotics.bowlerstudio.scripting.ScriptingEngine.loginListeners, and com.neuronrobotics.bowlerstudio.scripting.ScriptingEngine.waitForLogin().

|
static |
Definition at line 2152 of file ScriptingEngine.java.
References com.neuronrobotics.bowlerstudio.scripting.ScriptingEngine.cloneRepo(), com.neuronrobotics.bowlerstudio.scripting.ScriptingEngine.closeGit(), com.neuronrobotics.bowlerstudio.scripting.PasswordManager.getCredentialProvider(), com.neuronrobotics.bowlerstudio.scripting.ScriptingEngine.getRepository(), com.neuronrobotics.bowlerstudio.scripting.ScriptingEngine.openGit(), and com.neuronrobotics.bowlerstudio.scripting.ScriptingEngine.transportConfigCallback.
Referenced by com.neuronrobotics.bowlerstudio.scripting.ScriptingEngine.checkout(), com.neuronrobotics.bowlerstudio.scripting.ScriptingEngine.getBranch(), and com.neuronrobotics.bowlerstudio.scripting.ScriptingEngine.setCommitContentsAsCurrent().

|
static |
Definition at line 2050 of file ScriptingEngine.java.
References com.neuronrobotics.bowlerstudio.scripting.ScriptingEngine.getLangaugesMap().

|
static |
Definition at line 2284 of file ScriptingEngine.java.
References com.neuronrobotics.bowlerstudio.scripting.ScriptingEngine.closeGit(), com.neuronrobotics.bowlerstudio.scripting.ScriptingEngine.openGit(), and com.neuronrobotics.bowlerstudio.scripting.ScriptingEngine.versionCompare().
Referenced by com.neuronrobotics.bowlerstudio.scripting.ScriptingEngine.tagExists().

|
static |
Definition at line 2243 of file ScriptingEngine.java.
References com.neuronrobotics.bowlerstudio.scripting.ScriptingEngine.appdata.
|
static |
Definition at line 1044 of file ScriptingEngine.java.
References com.neuronrobotics.bowlerstudio.scripting.ScriptingEngine.cloneRepo(), and com.neuronrobotics.bowlerstudio.scripting.ScriptingEngine.uriToFile().
Referenced by com.neuronrobotics.bowlerstudio.scripting.ScriptingEngine.pull(), com.neuronrobotics.bowlerstudio.scripting.ScriptingEngine.pushCodeToGit(), and com.neuronrobotics.bowlerstudio.scripting.ScriptingEngine.resolveConflict().

|
static |
Definition at line 2140 of file ScriptingEngine.java.
References com.neuronrobotics.bowlerstudio.scripting.ScriptingEngine.cloneRepo(), and com.neuronrobotics.bowlerstudio.scripting.ScriptingEngine.getAllBranches().

|
static |
Definition at line 586 of file ScriptingEngine.java.
References com.neuronrobotics.sdk.common.Log.debug(), com.neuronrobotics.bowlerstudio.scripting.ScriptingEngine.returnFirstGist(), and com.neuronrobotics.bowlerstudio.scripting.ScriptingEngine.urlToGist().

|
static |
Definition at line 1759 of file ScriptingEngine.java.
References com.neuronrobotics.bowlerstudio.scripting.ScriptingEngine.filesRun.
|
static |
Definition at line 1061 of file ScriptingEngine.java.
References com.neuronrobotics.bowlerstudio.scripting.ScriptingEngine.cloneRepo(), and com.neuronrobotics.bowlerstudio.scripting.ScriptingEngine.uriToFile().
Referenced by com.neuronrobotics.bowlerstudio.scripting.ScriptingEngine.checkout(), com.neuronrobotics.bowlerstudio.scripting.ScriptingEngine.cloneRepo(), com.neuronrobotics.bowlerstudio.scripting.ScriptingEngine.copyGitFile(), com.neuronrobotics.bowlerstudio.scripting.ScriptingEngine.createFile(), com.neuronrobotics.bowlerstudio.scripting.ScriptingEngine.newBranch(), com.neuronrobotics.bowlerkernel.Bezier3d.BezierEditor.save(), com.neuronrobotics.bowlerstudio.assets.ConfigurationDatabase.save(), com.neuronrobotics.bowlerstudio.vitamins.Purchasing.saveDatabase(), and com.neuronrobotics.bowlerstudio.vitamins.Vitamins.saveDatabase().

|
static |
Definition at line 1763 of file ScriptingEngine.java.
References com.neuronrobotics.bowlerstudio.scripting.ScriptingEngine.imports.
Referenced by com.neuronrobotics.bowlerstudio.scripting.GroovyHelper.inline().
|
static |
Definition at line 2062 of file ScriptingEngine.java.
References com.neuronrobotics.bowlerstudio.scripting.ScriptingEngine.getLangaugesMap(), and com.neuronrobotics.bowlerstudio.scripting.ScriptingEngine.langauges.

|
static |
Definition at line 2058 of file ScriptingEngine.java.
References com.neuronrobotics.bowlerstudio.scripting.ScriptingEngine.langauges.
Referenced by com.neuronrobotics.bowlerstudio.scripting.ScriptingEngine.getAllLangauges(), and com.neuronrobotics.bowlerstudio.scripting.ScriptingEngine.getLangaugeByExtention().
|
static |
Definition at line 1749 of file ScriptingEngine.java.
References com.neuronrobotics.bowlerstudio.scripting.ScriptingEngine.getWorkspace(), and com.neuronrobotics.bowlerstudio.scripting.ScriptingEngine.lastFile.

|
static |
Definition at line 1767 of file ScriptingEngine.java.
References com.neuronrobotics.bowlerstudio.scripting.PasswordManager.getLoginManager().

|
staticprivate |
Definition at line 234 of file ScriptingEngine.java.
References com.neuronrobotics.bowlerstudio.scripting.ScriptingEngine.getRepositoryCloneDirectory(), com.neuronrobotics.bowlerstudio.scripting.ScriptingEngine.logListeners, and com.neuronrobotics.bowlerstudio.scripting.GitTimeoutThread.resetTimer().
Referenced by com.neuronrobotics.bowlerstudio.scripting.ScriptingEngine.cloneRepoLocalSelectAuth(), com.neuronrobotics.bowlerstudio.scripting.ScriptingEngine.deleteBranch(), com.neuronrobotics.bowlerstudio.scripting.ScriptingEngine.fork(), com.neuronrobotics.bowlerstudio.scripting.ScriptingEngine.newBranchLocal(), com.neuronrobotics.bowlerstudio.scripting.ScriptingEngine.pull(), com.neuronrobotics.bowlerstudio.scripting.ScriptingEngine.pushCodeToGit(), and com.neuronrobotics.bowlerstudio.scripting.ScriptingEngine.tagRepo().

|
static |
Definition at line 2168 of file ScriptingEngine.java.
References com.neuronrobotics.bowlerstudio.scripting.ScriptingEngine.getRepositoryCloneDirectory().
Referenced by com.neuronrobotics.bowlerstudio.scripting.ScriptingEngine.checkOwner(), com.neuronrobotics.bowlerstudio.scripting.ScriptingEngine.commit(), com.neuronrobotics.bowlerstudio.scripting.ScriptingEngine.getAllBranches(), com.neuronrobotics.bowlerstudio.scripting.ScriptingEngine.newBranch(), and com.neuronrobotics.bowlerstudio.scripting.ScriptingEngine.openGit().

|
static |
Definition at line 2177 of file ScriptingEngine.java.
References com.neuronrobotics.bowlerstudio.scripting.ScriptingEngine.getWorkspace().
Referenced by com.neuronrobotics.bowlerstudio.scripting.ScriptingEngine.cloneRepo(), com.neuronrobotics.bowlerstudio.creature.MobileBaseCadManager.generateStls(), com.neuronrobotics.bowlerstudio.scripting.ScriptingEngine.getProgressMoniter(), com.neuronrobotics.bowlerstudio.scripting.ScriptingEngine.getRepository(), com.neuronrobotics.bowlerstudio.vitamins.Vitamins.listVitaminTypes(), com.neuronrobotics.bowlerstudio.BowlerKernel.main(), com.neuronrobotics.bowlerstudio.printbed.PrintBedManager.PrintBedManager(), com.neuronrobotics.bowlerstudio.BowlerKernel.processReturnedObjects(), and com.neuronrobotics.bowlerstudio.vitamins.VitaminBomManager.VitaminBomManager().

|
static |
Definition at line 507 of file ScriptingEngine.java.
References com.neuronrobotics.bowlerstudio.scripting.ScriptingEngine.langauges.
Referenced by com.neuronrobotics.bowlerstudio.scripting.ScriptingEngine.gitScriptRun(), com.neuronrobotics.bowlerstudio.scripting.ScriptingEngine.inlineFileScriptRun(), and com.neuronrobotics.bowlerstudio.scripting.ScriptingEngine.inlineGistScriptRun().
|
static |
Definition at line 1733 of file ScriptingEngine.java.
|
static |
Definition at line 774 of file ScriptingEngine.java.
References com.neuronrobotics.sdk.common.Log.debug(), com.neuronrobotics.bowlerstudio.scripting.PasswordManager.getGithub(), and com.neuronrobotics.bowlerstudio.scripting.ScriptingEngine.waitForLogin().

|
static |
Definition at line 486 of file ScriptingEngine.java.
References com.neuronrobotics.bowlerstudio.scripting.ScriptingEngine.setWorkspace(), and com.neuronrobotics.bowlerstudio.scripting.ScriptingEngine.workspace.
Referenced by com.neuronrobotics.bowlerstudio.scripting.ScriptingEngine.deleteCache(), com.neuronrobotics.bowlerkernel.djl.UniquePersonFactory.get(), com.neuronrobotics.bowlerstudio.scripting.ScriptingEngine.getLastFile(), com.neuronrobotics.bowlerstudio.scripting.ScriptingEngine.getRepositoryCloneDirectory(), com.neuronrobotics.bowlerstudio.lipsync.RhubarbManager.processRaw(), com.neuronrobotics.bowlerstudio.lipsync.VoskLipSync.processRaw(), com.neuronrobotics.bowlerstudio.lipsync.VoskLipSync.promptFromMicrophone(), com.neuronrobotics.bowlerstudio.lipsync.VoskLipSync.setModelName(), com.neuronrobotics.bowlerstudio.lipsync.RhubarbManager.startProcessing(), com.neuronrobotics.bowlerstudio.lipsync.VoskLipSync.startProcessing(), and com.neuronrobotics.bowlerstudio.scripting.ScriptingEngine.uriToFile().

|
static |
Definition at line 1007 of file ScriptingEngine.java.
Referenced by com.neuronrobotics.bowlerstudio.vitamins.Vitamins.get(), com.neuronrobotics.bowlerstudio.BowlerKernel.main(), and com.neuronrobotics.bowlerstudio.sequence.TimeSequence.runSequence().
|
static |
Definition at line 1011 of file ScriptingEngine.java.
References com.neuronrobotics.bowlerstudio.scripting.ScriptingEngine.codeFromGit(), com.neuronrobotics.bowlerstudio.scripting.ScriptingEngine.getShellType(), and com.neuronrobotics.bowlerstudio.scripting.ScriptingEngine.inlineScriptRun().

|
staticprivate |
Definition at line 1205 of file ScriptingEngine.java.
References com.neuronrobotics.bowlerstudio.scripting.ScriptingEngine.listBranches().
Referenced by com.neuronrobotics.bowlerstudio.scripting.ScriptingEngine.cloneRepo().

|
static |
Definition at line 2071 of file ScriptingEngine.java.
References com.neuronrobotics.bowlerstudio.scripting.PasswordManager.hasNetwork().
Referenced by com.neuronrobotics.bowlerstudio.scripting.ScriptingEngine.checkout(), com.neuronrobotics.bowlerstudio.scripting.ScriptingEngine.cloneRepo(), com.neuronrobotics.bowlerstudio.scripting.ScriptingEngine.commit(), com.neuronrobotics.bowlerstudio.assets.ConfigurationDatabase.getGitSource(), com.neuronrobotics.bowlerstudio.scripting.ScriptingEngine.pull(), and com.neuronrobotics.bowlerstudio.scripting.ScriptingEngine.pushCodeToGit().

|
static |
Definition at line 997 of file ScriptingEngine.java.
References com.neuronrobotics.bowlerstudio.scripting.ScriptingEngine.getShellType(), and com.neuronrobotics.bowlerstudio.scripting.ScriptingEngine.inlineScriptRun().
Referenced by com.neuronrobotics.bowlerstudio.assets.ConfigurationDatabase.getDatabase(), com.neuronrobotics.bowlerstudio.BowlerKernel.main(), com.neuronrobotics.bowlerstudio.creature.MobileBaseCadManager.scriptFromFileInfo(), com.neuronrobotics.bowlerstudio.creature.MobileBaseLoader.setDefaultDhParameterKinematics(), and com.neuronrobotics.bowlerstudio.creature.MobileBaseLoader.setGitWalkingEngine().

|
static |
Definition at line 1002 of file ScriptingEngine.java.
References com.neuronrobotics.bowlerstudio.scripting.ScriptingEngine.codeFromGistID(), com.neuronrobotics.bowlerstudio.scripting.ScriptingEngine.getShellType(), and com.neuronrobotics.bowlerstudio.scripting.ScriptingEngine.inlineScriptRun().

|
static |
This interface is for adding additional language support.
| code | file content of the code to be executed |
| args | the incoming arguments as a list of objects |
Definition at line 442 of file ScriptingEngine.java.
References com.neuronrobotics.bowlerstudio.scripting.ScriptingEngine.filesRun, and com.neuronrobotics.bowlerstudio.scripting.ScriptingEngine.langauges.
Referenced by com.neuronrobotics.bowlerstudio.scripting.ScriptingEngine.gitScriptRun(), com.neuronrobotics.bowlerstudio.scripting.ScriptingEngine.inlineFileScriptRun(), and com.neuronrobotics.bowlerstudio.scripting.ScriptingEngine.inlineGistScriptRun().
|
static |
This interface is for adding additional language support.
| line | the text content of the code to be executed |
| args | the incoming arguments as a list of objects |
Definition at line 461 of file ScriptingEngine.java.
References com.neuronrobotics.bowlerstudio.scripting.ScriptingEngine.langauges.
Referenced by com.neuronrobotics.bowlerstudio.BowlerKernel.main().
|
static |
Definition at line 1775 of file ScriptingEngine.java.
References com.neuronrobotics.bowlerstudio.scripting.ScriptingEngine.autoupdate.
|
static |
Definition at line 2076 of file ScriptingEngine.java.
References com.neuronrobotics.bowlerstudio.scripting.PasswordManager.loggedIn().
Referenced by com.neuronrobotics.bowlerstudio.assets.ConfigurationDatabase.getGitSource(), and com.neuronrobotics.bowlerstudio.assets.ConfigurationDatabase.save().

|
static |
Definition at line 325 of file ScriptingEngine.java.
Referenced by com.neuronrobotics.bowlerstudio.scripting.ScriptingEngine.waitForRepo().
|
static |
Definition at line 1232 of file ScriptingEngine.java.
References com.neuronrobotics.bowlerstudio.scripting.ScriptingEngine.cloneRepo(), com.neuronrobotics.bowlerstudio.scripting.ScriptingEngine.closeGit(), com.neuronrobotics.bowlerstudio.scripting.ScriptingEngine.openGit(), and com.neuronrobotics.bowlerstudio.scripting.ScriptingEngine.uriToFile().
Referenced by com.neuronrobotics.bowlerstudio.scripting.ScriptingEngine.hasAtLeastOneReference(), and com.neuronrobotics.bowlerstudio.scripting.ScriptingEngine.listBranchNames().

|
static |
Definition at line 1249 of file ScriptingEngine.java.
|
static |
Definition at line 1292 of file ScriptingEngine.java.
References com.neuronrobotics.bowlerstudio.scripting.ScriptingEngine.listBranches().
Referenced by com.neuronrobotics.bowlerstudio.scripting.ScriptingEngine.deleteBranch(), and com.neuronrobotics.bowlerstudio.scripting.ScriptingEngine.newBranch().

|
static |
Definition at line 1259 of file ScriptingEngine.java.
References com.neuronrobotics.bowlerstudio.scripting.ScriptingEngine.cloneRepo(), com.neuronrobotics.bowlerstudio.scripting.ScriptingEngine.closeGit(), com.neuronrobotics.bowlerstudio.scripting.ScriptingEngine.openGit(), and com.neuronrobotics.bowlerstudio.scripting.ScriptingEngine.uriToFile().
Referenced by com.neuronrobotics.bowlerstudio.scripting.ScriptingEngine.listLocalBranchNames().

|
static |
Definition at line 1280 of file ScriptingEngine.java.
References com.neuronrobotics.bowlerstudio.scripting.ScriptingEngine.listLocalBranches().

|
staticprivate |
Definition at line 719 of file ScriptingEngine.java.
Referenced by com.neuronrobotics.bowlerstudio.scripting.ScriptingEngine.filesInGit(), and com.neuronrobotics.bowlerstudio.scripting.ScriptingEngine.loadFilesToList().
|
staticprivate |
Definition at line 723 of file ScriptingEngine.java.
References com.neuronrobotics.bowlerstudio.scripting.ScriptingEngine.findLocalPath(), com.neuronrobotics.bowlerstudio.scripting.ScriptingEngine.langauges, and com.neuronrobotics.bowlerstudio.scripting.ScriptingEngine.loadFilesToList().

|
static |
Definition at line 1717 of file ScriptingEngine.java.
References com.neuronrobotics.bowlerstudio.scripting.ScriptingEngine.openGit().
Referenced by com.neuronrobotics.bowlerstudio.scripting.ScriptingEngine.checkOwner(), com.neuronrobotics.bowlerstudio.scripting.ScriptingEngine.findGitTagFromFile(), com.neuronrobotics.bowlerstudio.scripting.ScriptingEngine.findLocalPath(), com.neuronrobotics.bowlerstudio.scripting.ScriptingEngine.fork(), and com.neuronrobotics.bowlerstudio.scripting.ScriptingEngine.locateGitUrlString().

|
static |
Definition at line 1691 of file ScriptingEngine.java.
Referenced by com.neuronrobotics.bowlerstudio.scripting.ScriptingEngine.findGitTagFromFile(), com.neuronrobotics.bowlerstudio.printbed.PrintBedManager.PrintBedManager(), and com.neuronrobotics.bowlerstudio.BowlerKernel.processReturnedObjectsStart().
|
static |
Definition at line 1695 of file ScriptingEngine.java.
References com.neuronrobotics.bowlerstudio.scripting.ScriptingEngine.closeGit(), and com.neuronrobotics.bowlerstudio.scripting.ScriptingEngine.openGit().

|
static |
Definition at line 2024 of file ScriptingEngine.java.
References com.neuronrobotics.bowlerstudio.scripting.ScriptingEngine.closeGit(), and com.neuronrobotics.bowlerstudio.scripting.ScriptingEngine.locateGit().

|
static |
Definition at line 516 of file ScriptingEngine.java.
References com.neuronrobotics.bowlerstudio.scripting.PasswordManager.getUsername(), com.neuronrobotics.bowlerstudio.scripting.PasswordManager.hasNetwork(), com.neuronrobotics.bowlerstudio.scripting.PasswordManager.loggedIn(), com.neuronrobotics.bowlerstudio.scripting.PasswordManager.login(), and com.neuronrobotics.bowlerstudio.scripting.ScriptingEngine.loginListeners.
Referenced by com.neuronrobotics.bowlerstudio.scripting.ScriptingEngine.commit(), com.neuronrobotics.bowlerstudio.scripting.ScriptingEngine.pushCodeToGit(), and com.neuronrobotics.bowlerstudio.scripting.ScriptingEngine.waitForLogin().

|
static |
Definition at line 526 of file ScriptingEngine.java.
References com.neuronrobotics.bowlerstudio.scripting.PasswordManager.getUsername(), com.neuronrobotics.bowlerstudio.scripting.ScriptingEngine.loginListeners, and com.neuronrobotics.bowlerstudio.scripting.PasswordManager.logout().

|
static |
Definition at line 1997 of file ScriptingEngine.java.
References com.neuronrobotics.bowlerstudio.scripting.ScriptingEngine.cloneRepo(), com.neuronrobotics.bowlerstudio.scripting.ScriptingEngine.commit(), com.neuronrobotics.bowlerstudio.scripting.PasswordManager.getGithub(), com.neuronrobotics.bowlerstudio.scripting.PasswordManager.getLoginID(), com.neuronrobotics.bowlerstudio.scripting.ScriptingEngine.makeNewRepoNoFailOver(), and com.neuronrobotics.bowlerstudio.scripting.ScriptingEngine.newBranch().

|
static |
Definition at line 1970 of file ScriptingEngine.java.
References com.neuronrobotics.bowlerstudio.scripting.PasswordManager.getGithub().
Referenced by com.neuronrobotics.bowlerstudio.scripting.ScriptingEngine.fork(), and com.neuronrobotics.bowlerstudio.scripting.ScriptingEngine.makeNewRepo().

|
staticprivate |
Make a timeout thread for printing an exception whenever a git object is opened and not closed within 5 seconds
Definition at line 405 of file ScriptingEngine.java.
Referenced by com.neuronrobotics.bowlerstudio.scripting.ScriptingEngine.cloneRepoLocalSelectAuth(), and com.neuronrobotics.bowlerstudio.scripting.ScriptingEngine.openGit().
|
static |
Definition at line 1127 of file ScriptingEngine.java.
References com.neuronrobotics.bowlerstudio.scripting.ScriptingEngine.getFullBranch().
Referenced by com.neuronrobotics.bowlerstudio.scripting.ScriptingEngine.checkout(), com.neuronrobotics.bowlerstudio.scripting.ScriptingEngine.makeNewRepo(), com.neuronrobotics.bowlerstudio.scripting.ScriptingEngine.newBranch(), com.neuronrobotics.bowlerstudio.scripting.ScriptingEngine.newBranchLocal(), com.neuronrobotics.bowlerstudio.scripting.ScriptingEngine.pull(), and com.neuronrobotics.bowlerstudio.scripting.ScriptingEngine.setCommitContentsAsCurrent().

|
static |
Definition at line 1134 of file ScriptingEngine.java.
References com.neuronrobotics.bowlerstudio.scripting.ScriptingEngine.closeGit(), com.neuronrobotics.bowlerstudio.scripting.ScriptingEngine.getRepository(), com.neuronrobotics.bowlerstudio.scripting.ScriptingEngine.listBranchNames(), com.neuronrobotics.bowlerstudio.scripting.ScriptingEngine.newBranch(), com.neuronrobotics.bowlerstudio.scripting.ScriptingEngine.newBranchLocal(), com.neuronrobotics.bowlerstudio.scripting.ScriptingEngine.openGit(), com.neuronrobotics.bowlerstudio.scripting.ScriptingEngine.shallowCheckout(), and com.neuronrobotics.bowlerstudio.scripting.ScriptingEngine.waitForRepo().

|
staticprivate |
Definition at line 1177 of file ScriptingEngine.java.
References com.neuronrobotics.bowlerstudio.scripting.PasswordManager.getCredentialProvider(), com.neuronrobotics.bowlerstudio.scripting.ScriptingEngine.getProgressMoniter(), com.neuronrobotics.bowlerstudio.scripting.PasswordManager.loggedIn(), and com.neuronrobotics.bowlerstudio.scripting.ScriptingEngine.newBranch().
Referenced by com.neuronrobotics.bowlerstudio.scripting.ScriptingEngine.newBranch(), and com.neuronrobotics.bowlerstudio.scripting.ScriptingEngine.pull().

|
static |
Open a git object and start a timeout timer for closing it
| localRepo |
Definition at line 346 of file ScriptingEngine.java.
References com.neuronrobotics.bowlerstudio.scripting.GitTimeoutThread.getException(), com.neuronrobotics.bowlerstudio.scripting.ScriptingEngine.makeTimeoutThread(), and com.neuronrobotics.sdk.util.ThreadUtil.wait().

|
static |
Open a git object and start a timeout timer for closing it
| url |
Definition at line 313 of file ScriptingEngine.java.
References com.neuronrobotics.bowlerstudio.scripting.ScriptingEngine.getRepository().
Referenced by com.neuronrobotics.bowlerstudio.scripting.ScriptingEngine.checkout(), com.neuronrobotics.bowlerstudio.scripting.ScriptingEngine.checkoutCommit(), com.neuronrobotics.bowlerstudio.scripting.ScriptingEngine.checkOwner(), com.neuronrobotics.bowlerstudio.scripting.ScriptingEngine.commit(), com.neuronrobotics.bowlerstudio.scripting.ScriptingEngine.deleteBranch(), com.neuronrobotics.bowlerstudio.scripting.ScriptingEngine.getAllBranches(), com.neuronrobotics.bowlerstudio.scripting.ScriptingEngine.getAllTags(), com.neuronrobotics.bowlerstudio.scripting.ScriptingEngine.listBranches(), com.neuronrobotics.bowlerstudio.scripting.ScriptingEngine.listLocalBranches(), com.neuronrobotics.bowlerstudio.scripting.ScriptingEngine.locateGit(), com.neuronrobotics.bowlerstudio.scripting.ScriptingEngine.locateGitUrl(), com.neuronrobotics.bowlerstudio.scripting.ScriptingEngine.newBranch(), com.neuronrobotics.bowlerstudio.scripting.ScriptingEngine.pull(), com.neuronrobotics.bowlerstudio.scripting.ScriptingEngine.pushCodeToGit(), and com.neuronrobotics.bowlerstudio.scripting.ScriptingEngine.tagRepo().

|
static |
Definition at line 1442 of file ScriptingEngine.java.
References com.neuronrobotics.bowlerstudio.scripting.ScriptingEngine.getBranch(), com.neuronrobotics.bowlerstudio.scripting.ScriptingEngine.hasNetwork(), and com.neuronrobotics.bowlerstudio.scripting.ScriptingEngine.pull().

|
static |
Definition at line 1304 of file ScriptingEngine.java.
References com.neuronrobotics.bowlerstudio.scripting.PasswordManager.checkInternet(), com.neuronrobotics.bowlerstudio.scripting.ScriptingEngine.cloneRepo(), com.neuronrobotics.bowlerstudio.scripting.ScriptingEngine.closeGit(), com.neuronrobotics.bowlerstudio.scripting.PasswordManager.getCredentialProvider(), com.neuronrobotics.bowlerstudio.scripting.ScriptingEngine.getProgressMoniter(), com.neuronrobotics.bowlerstudio.scripting.ScriptingEngine.hasNetwork(), com.neuronrobotics.bowlerstudio.scripting.ScriptingEngine.newBranch(), com.neuronrobotics.bowlerstudio.scripting.ScriptingEngine.newBranchLocal(), com.neuronrobotics.bowlerstudio.scripting.ScriptingEngine.openGit(), com.neuronrobotics.bowlerstudio.scripting.ScriptingEngine.transportConfigCallback, com.neuronrobotics.bowlerstudio.scripting.ScriptingEngine.uriToFile(), and com.neuronrobotics.bowlerstudio.scripting.ScriptingEngine.waitForRepo().
Referenced by com.neuronrobotics.bowlerstudio.CoquiDockerManager.CoquiDockerManager(), com.neuronrobotics.bowlerstudio.assets.ConfigurationDatabase.getDatabase(), com.neuronrobotics.bowlerstudio.BowlerKernel.main(), com.neuronrobotics.bowlerstudio.scripting.ScriptingEngine.pull(), com.neuronrobotics.bowlerstudio.scripting.ScriptingEngine.pushCodeToGit(), and com.neuronrobotics.bowlerstudio.vitamins.Vitamins.reLoadDatabaseFromFiles().

|
static |
Definition at line 790 of file ScriptingEngine.java.
References com.neuronrobotics.bowlerstudio.scripting.ScriptingEngine.cloneRepo(), com.neuronrobotics.bowlerstudio.scripting.ScriptingEngine.ensureExistance(), com.neuronrobotics.bowlerstudio.scripting.PasswordManager.getUsername(), com.neuronrobotics.bowlerstudio.scripting.ScriptingEngine.hasNetwork(), and com.neuronrobotics.bowlerstudio.scripting.ScriptingEngine.login().
Referenced by com.neuronrobotics.bowlerstudio.scripting.ScriptingEngine.copyGitFile(), com.neuronrobotics.bowlerstudio.scripting.ScriptingEngine.createFile(), com.neuronrobotics.bowlerkernel.Bezier3d.BezierEditor.save(), com.neuronrobotics.bowlerstudio.assets.ConfigurationDatabase.save(), com.neuronrobotics.bowlerstudio.vitamins.Purchasing.saveDatabase(), and com.neuronrobotics.bowlerstudio.vitamins.Vitamins.saveDatabase().

|
static |
Definition at line 896 of file ScriptingEngine.java.
References com.neuronrobotics.bowlerstudio.scripting.ScriptingEngine.cloneRepo(), com.neuronrobotics.bowlerstudio.scripting.ScriptingEngine.closeGit(), com.neuronrobotics.bowlerstudio.scripting.ScriptingEngine.commit(), com.neuronrobotics.bowlerstudio.scripting.ScriptingEngine.findGitTagFromFile(), com.neuronrobotics.bowlerstudio.scripting.ScriptingEngine.getBranch(), com.neuronrobotics.bowlerstudio.scripting.PasswordManager.getCredentialProvider(), com.neuronrobotics.bowlerstudio.scripting.ScriptingEngine.getProgressMoniter(), com.neuronrobotics.bowlerstudio.scripting.PasswordManager.getUsername(), com.neuronrobotics.bowlerstudio.scripting.PasswordManager.hasNetwork(), com.neuronrobotics.bowlerstudio.scripting.ScriptingEngine.hasNetwork(), com.neuronrobotics.bowlerstudio.scripting.ScriptingEngine.login(), com.neuronrobotics.bowlerstudio.scripting.ScriptingEngine.openGit(), com.neuronrobotics.bowlerstudio.scripting.ScriptingEngine.pull(), com.neuronrobotics.bowlerstudio.scripting.ScriptingEngine.transportConfigCallback, com.neuronrobotics.bowlerstudio.scripting.ScriptingEngine.waitForLogin(), and com.neuronrobotics.bowlerstudio.scripting.ScriptingEngine.waitForRepo().

|
static |
Definition at line 480 of file ScriptingEngine.java.
References com.neuronrobotics.bowlerstudio.scripting.ScriptingEngine.loginListeners.
|
static |
Definition at line 174 of file ScriptingEngine.java.
References com.neuronrobotics.bowlerstudio.scripting.ScriptingEngine.logListeners.
|
static |
Definition at line 423 of file ScriptingEngine.java.
References com.neuronrobotics.bowlerstudio.scripting.ScriptingEngine.onCommitEventListeners.
|
staticprivate |
Definition at line 1581 of file ScriptingEngine.java.
References com.neuronrobotics.bowlerstudio.scripting.PasswordManager.checkInternet(), com.neuronrobotics.bowlerstudio.scripting.ScriptingEngine.commit(), com.neuronrobotics.bowlerstudio.scripting.ScriptingEngine.fileFromGit(), com.neuronrobotics.bowlerstudio.scripting.ScriptingEngine.getBranch(), and com.neuronrobotics.bowlerstudio.scripting.ScriptingEngine.waitForRepo().
Referenced by com.neuronrobotics.bowlerstudio.scripting.ScriptingEngine.checkout(), and com.neuronrobotics.bowlerstudio.scripting.ScriptingEngine.shallowCheckout().

|
staticprivate |
System.out.println("Found gist embed: "+e);
Definition at line 565 of file ScriptingEngine.java.
Referenced by com.neuronrobotics.bowlerstudio.scripting.ScriptingEngine.getCurrentGist().
|
static |
Definition at line 1779 of file ScriptingEngine.java.
References com.neuronrobotics.bowlerstudio.scripting.ScriptingEngine.autoupdate.
Referenced by com.neuronrobotics.bowlerstudio.vitamins.Vitamins.getGitRepoDatabase(), and com.neuronrobotics.bowlerstudio.scripting.ScriptingEngine.setupAnyonmous().
|
static |
Definition at line 2192 of file ScriptingEngine.java.
References com.neuronrobotics.bowlerstudio.scripting.ScriptingEngine.checkout(), com.neuronrobotics.bowlerstudio.scripting.ScriptingEngine.commit(), com.neuronrobotics.bowlerstudio.scripting.ScriptingEngine.getAllBranches(), and com.neuronrobotics.bowlerstudio.scripting.ScriptingEngine.newBranch().

|
static |
Definition at line 1755 of file ScriptingEngine.java.
References com.neuronrobotics.bowlerstudio.scripting.ScriptingEngine.lastFile.
|
static |
Definition at line 1771 of file ScriptingEngine.java.
References com.neuronrobotics.bowlerstudio.scripting.PasswordManager.setLoginManager().

|
static |
Definition at line 534 of file ScriptingEngine.java.
References com.neuronrobotics.bowlerstudio.scripting.ScriptingEngine.setAutoupdate(), and com.neuronrobotics.bowlerstudio.scripting.PasswordManager.setupAnyonmous().

|
static |
Definition at line 147 of file ScriptingEngine.java.
References com.neuronrobotics.bowlerstudio.scripting.ScriptingEngine.appdata, com.neuronrobotics.bowlerstudio.scripting.PasswordManager.loadLoginData(), and com.neuronrobotics.bowlerstudio.scripting.ScriptingEngine.workspace.
Referenced by com.neuronrobotics.bowlerstudio.scripting.ScriptingEngine.getWorkspace().

|
staticprivate |
Definition at line 1563 of file ScriptingEngine.java.
References com.neuronrobotics.bowlerstudio.scripting.ScriptingEngine.resolveConflict().
Referenced by com.neuronrobotics.bowlerstudio.scripting.ScriptingEngine.checkout(), and com.neuronrobotics.bowlerstudio.scripting.ScriptingEngine.newBranch().

|
static |
Definition at line 2308 of file ScriptingEngine.java.
References com.neuronrobotics.bowlerstudio.scripting.ScriptingEngine.getAllTags().
Referenced by com.neuronrobotics.bowlerstudio.scripting.ScriptingEngine.tagRepo().

|
static |
Definition at line 2319 of file ScriptingEngine.java.
References com.neuronrobotics.bowlerstudio.scripting.ScriptingEngine.closeGit(), com.neuronrobotics.bowlerstudio.scripting.PasswordManager.getCredentialProvider(), com.neuronrobotics.bowlerstudio.scripting.ScriptingEngine.getProgressMoniter(), com.neuronrobotics.bowlerstudio.scripting.ScriptingEngine.openGit(), com.neuronrobotics.bowlerstudio.scripting.ScriptingEngine.tagExists(), and com.neuronrobotics.bowlerstudio.scripting.ScriptingEngine.transportConfigCallback.

|
static |
Definition at line 1030 of file ScriptingEngine.java.
References com.neuronrobotics.bowlerstudio.scripting.ScriptingEngine.getWorkspace().
Referenced by com.neuronrobotics.bowlerstudio.scripting.ScriptingEngine.checkout(), com.neuronrobotics.bowlerstudio.scripting.ScriptingEngine.checkoutCommit(), com.neuronrobotics.bowlerstudio.scripting.ScriptingEngine.deleteBranch(), com.neuronrobotics.bowlerstudio.scripting.ScriptingEngine.deleteRepo(), com.neuronrobotics.bowlerstudio.scripting.ScriptingEngine.getBranch(), com.neuronrobotics.bowlerstudio.scripting.ScriptingEngine.getFullBranch(), com.neuronrobotics.bowlerstudio.scripting.ScriptingEngine.listBranches(), com.neuronrobotics.bowlerstudio.scripting.ScriptingEngine.listLocalBranches(), and com.neuronrobotics.bowlerstudio.scripting.ScriptingEngine.pull().

|
static |
Definition at line 539 of file ScriptingEngine.java.
References com.neuronrobotics.sdk.common.Log.debug().
Referenced by com.neuronrobotics.bowlerstudio.scripting.ScriptingEngine.getCurrentGist(), and com.neuronrobotics.bowlerstudio.scripting.ScriptingEngine.urlToGist().

|
static |
Definition at line 2044 of file ScriptingEngine.java.
References com.neuronrobotics.bowlerstudio.scripting.ScriptingEngine.urlToGist(), and com.neuronrobotics.bowlerstudio.scripting.ScriptingEngine.urlToString().

|
static |
Definition at line 2040 of file ScriptingEngine.java.
Referenced by com.neuronrobotics.bowlerstudio.scripting.ScriptingEngine.urlToGist().
|
static |
Definition at line 2250 of file ScriptingEngine.java.
Referenced by com.neuronrobotics.bowlerstudio.scripting.ScriptingEngine.getAllTags().
|
static |
The GistID we are waiting to see
Definition at line 616 of file ScriptingEngine.java.
References com.neuronrobotics.bowlerstudio.scripting.PasswordManager.getLoginID(), com.neuronrobotics.bowlerstudio.scripting.PasswordManager.getPassword(), com.neuronrobotics.bowlerstudio.scripting.PasswordManager.hasNetwork(), com.neuronrobotics.bowlerstudio.scripting.PasswordManager.loggedIn(), com.neuronrobotics.bowlerstudio.scripting.ScriptingEngine.login(), and com.neuronrobotics.bowlerstudio.scripting.PasswordManager.waitForLogin().
Referenced by com.neuronrobotics.bowlerstudio.scripting.ScriptingEngine.checkOwner(), com.neuronrobotics.bowlerstudio.scripting.ScriptingEngine.forkGist(), com.neuronrobotics.bowlerstudio.scripting.ScriptingEngine.getUserIdOfGist(), com.neuronrobotics.bowlerstudio.BowlerKernel.main(), and com.neuronrobotics.bowlerstudio.scripting.ScriptingEngine.pushCodeToGit().

|
static |
Definition at line 647 of file ScriptingEngine.java.
References com.neuronrobotics.bowlerstudio.scripting.GitTimeoutThread.getException(), com.neuronrobotics.bowlerstudio.scripting.ScriptingEngine.isUrlAlreadyOpen(), and com.neuronrobotics.sdk.util.ThreadUtil.wait().
Referenced by com.neuronrobotics.bowlerstudio.scripting.ScriptingEngine.checkoutCommit(), com.neuronrobotics.bowlerstudio.scripting.ScriptingEngine.cloneRepo(), com.neuronrobotics.bowlerstudio.scripting.ScriptingEngine.commit(), com.neuronrobotics.bowlerstudio.scripting.ScriptingEngine.deleteBranch(), com.neuronrobotics.bowlerstudio.scripting.ScriptingEngine.deleteRepo(), com.neuronrobotics.bowlerstudio.scripting.ScriptingEngine.newBranch(), com.neuronrobotics.bowlerstudio.scripting.ScriptingEngine.pull(), com.neuronrobotics.bowlerstudio.scripting.ScriptingEngine.pushCodeToGit(), and com.neuronrobotics.bowlerstudio.scripting.ScriptingEngine.resolveConflict().

|
staticprivate |
Definition at line 118 of file ScriptingEngine.java.
Referenced by com.neuronrobotics.bowlerstudio.scripting.ScriptingEngine.getAppData(), and com.neuronrobotics.bowlerstudio.scripting.ScriptingEngine.setWorkspace().
|
staticprivate |
Definition at line 96 of file ScriptingEngine.java.
Referenced by com.neuronrobotics.bowlerstudio.scripting.ScriptingEngine.isAutoupdate(), and com.neuronrobotics.bowlerstudio.scripting.ScriptingEngine.setAutoupdate().
|
staticprivate |
Definition at line 113 of file ScriptingEngine.java.
Referenced by com.neuronrobotics.bowlerstudio.scripting.ScriptingEngine.getFileEngineRunByName(), and com.neuronrobotics.bowlerstudio.scripting.ScriptingEngine.inlineScriptRun().
|
staticprivate |
Definition at line 98 of file ScriptingEngine.java.
Referenced by com.neuronrobotics.bowlerstudio.scripting.ScriptingEngine.getImports().
|
staticprivate |
Definition at line 126 of file ScriptingEngine.java.
Referenced by com.neuronrobotics.bowlerstudio.scripting.ScriptingEngine.addScriptingLanguage(), com.neuronrobotics.bowlerstudio.scripting.ScriptingEngine.getLangaugeByExtention(), com.neuronrobotics.bowlerstudio.scripting.ScriptingEngine.getLangaugesMap(), com.neuronrobotics.bowlerstudio.scripting.ScriptingEngine.getShellType(), com.neuronrobotics.bowlerstudio.scripting.ScriptingEngine.inlineScriptRun(), com.neuronrobotics.bowlerstudio.scripting.ScriptingEngine.inlineScriptStringRun(), and com.neuronrobotics.bowlerstudio.scripting.ScriptingEngine.loadFilesToList().
|
staticprivate |
Definition at line 119 of file ScriptingEngine.java.
Referenced by com.neuronrobotics.bowlerstudio.scripting.ScriptingEngine.getLastFile(), and com.neuronrobotics.bowlerstudio.scripting.ScriptingEngine.setLastFile().
|
staticprivate |
Definition at line 124 of file ScriptingEngine.java.
Referenced by com.neuronrobotics.bowlerstudio.scripting.ScriptingEngine.addIGithubLoginListener(), com.neuronrobotics.bowlerstudio.scripting.ScriptingEngine.forkGist(), com.neuronrobotics.bowlerstudio.scripting.ScriptingEngine.login(), com.neuronrobotics.bowlerstudio.scripting.ScriptingEngine.logout(), and com.neuronrobotics.bowlerstudio.scripting.ScriptingEngine.removeIGithubLoginListener().
|
staticprivate |
Definition at line 94 of file ScriptingEngine.java.
Referenced by com.neuronrobotics.bowlerstudio.scripting.ScriptingEngine.addLogListener(), com.neuronrobotics.bowlerstudio.scripting.ScriptingEngine.clearLogListener(), com.neuronrobotics.bowlerstudio.scripting.ScriptingEngine.getProgressMoniter(), and com.neuronrobotics.bowlerstudio.scripting.ScriptingEngine.removeLogListener().
|
staticprivate |
Definition at line 127 of file ScriptingEngine.java.
Referenced by com.neuronrobotics.bowlerstudio.scripting.ScriptingEngine.addOnCommitEventListeners(), com.neuronrobotics.bowlerstudio.scripting.ScriptingEngine.commit(), and com.neuronrobotics.bowlerstudio.scripting.ScriptingEngine.removeOnCommitEventListeners().
|
staticprivate |
Definition at line 89 of file ScriptingEngine.java.
|
staticprivate |
Definition at line 120 of file ScriptingEngine.java.
Referenced by com.neuronrobotics.bowlerstudio.scripting.ScriptingEngine.checkOwner(), com.neuronrobotics.bowlerstudio.scripting.ScriptingEngine.cloneRepoLocalSelectAuth(), com.neuronrobotics.bowlerstudio.scripting.ScriptingEngine.fork(), com.neuronrobotics.bowlerstudio.scripting.ScriptingEngine.getAllBranches(), com.neuronrobotics.bowlerstudio.scripting.ScriptingEngine.pull(), com.neuronrobotics.bowlerstudio.scripting.ScriptingEngine.pushCodeToGit(), and com.neuronrobotics.bowlerstudio.scripting.ScriptingEngine.tagRepo().
|
staticprivate |
Definition at line 117 of file ScriptingEngine.java.
Referenced by com.neuronrobotics.bowlerstudio.scripting.ScriptingEngine.getWorkspace(), and com.neuronrobotics.bowlerstudio.scripting.ScriptingEngine.setWorkspace().